喜报!30项省级奖项!
为提升高校思想政治工作队伍素质能力,切实推动高校思想政治工作高质量发展,高校思想政治工作队伍培训研修中心(华南师范大学)和教育部高校辅导员培训和研修基地(华南师范大学)组织开展了2024年广东高校思想政治工作优秀论文、优秀案例、优秀网络课程推选展示活动,我校积极组织申报,并进行严格遴选和规范推荐。经高校思想政治工作队伍培训研修中心(华南师范大学)评审、核定、公示,我校获奖结果如下:
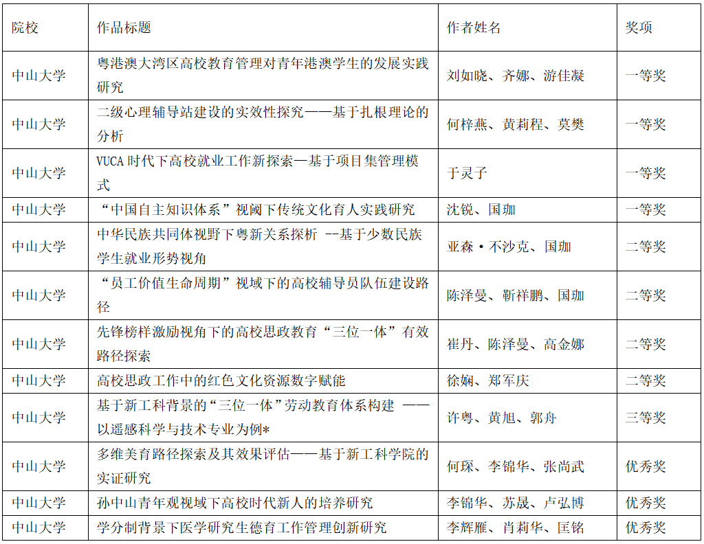
1.在2024年广东高校思想政治工作优秀论文推选展示活动中,我校共获得12项奖项,其中4项一等奖、4项二等奖、1项三等奖和3项优秀奖
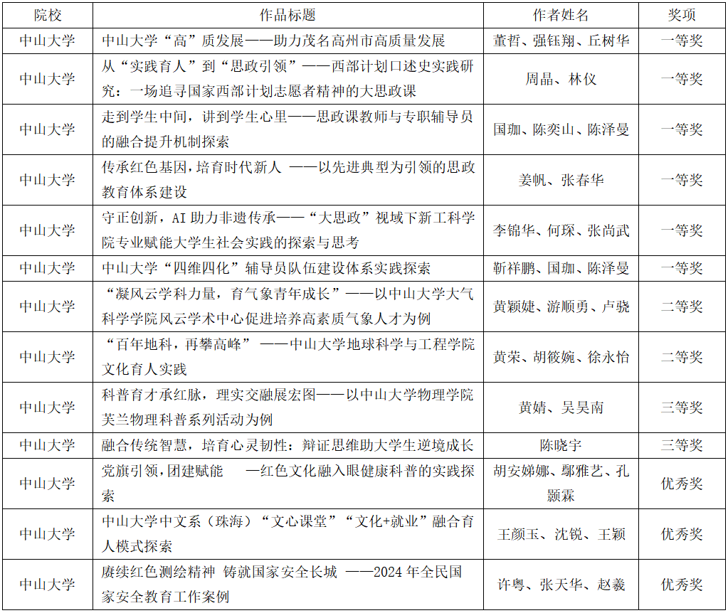
2.在优秀案例推选展示活动中,我校共获得13项奖项,其中6项一等奖、2项二等奖、2项三等奖和3项优秀奖
3.在优秀网络课程推选展示活动中,我校共获得5项奖项,其中1项二等奖、4项三等奖
2024年广东高校思想政治工作优秀论文获奖名单

2024年广东高校思想政治工作优秀案例获奖名单

2024年广东高校思想政治工作优秀网络课程获奖名单

我校深入学习贯彻党的二十届三中全会精神,贯彻落实习近平总书记在全国教育大会上的重要讲话精神,高度重视辅导员队伍建设工作,坚持问题导向,加强辅导员队伍建设顶层设计,构建“四化四维”的辅导员队伍建设体系,着力打造一支高质量内涵式发展的新时代工作队伍。“四化四维”队伍建设案例日前刊登于《中国教育报》上。
过去一年,我们坚持队伍成长专业化,打造成长“助推器”。依托高校思想政治工作队伍培训研修中心(中山大学),制定学工队伍全年培养方案,开展分层分类、针对性强的精确化培训体系。2024年以来选派32名辅导员外出参加交流会议、省部级示范培训班,举办辅导员履职能力专题培训班5次、工作坊38场,参训辅导员、班主任达1600余人次,并邀请心理健康教育咨询中心、保卫部开展学生心理危机识别与干预、辅导员谈心谈话技巧等专题培训,切实提升学生工作队伍的思想政治素养和业务能力。学校推动成立“辅导员创新发展工作室”10个,为入职(或调岗)3年内的辅导员配备具有丰富工作经验的党政管理干部担任辅导员发展导师,充分帮助新入职辅导员快速成长。



下一步,学校将对标对表、求实求新,紧紧围绕立德树人根本任务,落实辅导员配备选聘增效行动、培养培训赋能行动、发展晋升畅通行动和激励保障提质行动,不断完善“四化四维”的辅导员队伍建设体系,持续打造一支高质量内涵式发展的新时代工作队伍,培养德智体美劳全面发展的社会主义建设者和接班人,朝着建成教育强国战略目标扎实迈进。

